球友会官方网站主页
联系我们
设为首页
网站搜索:
首页
部门简介
工作动态
规章制度
招生信息
就业信息
联系我们
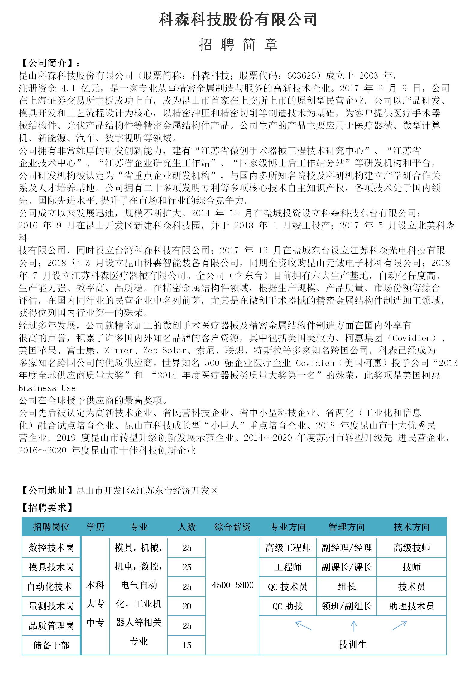
科森科技股份有限公司招聘简章
时间:2020-10-26 11:19 作者:
招生就业处
来源:
招生就业处
科森科技股份有限公司招聘简章
上一篇:
垦荒人招聘简章
下一篇:
丘钛科技集团招聘简章
邮政编码:221000 电话:0516-85722117 All Rights Reserved Copyright 2007-2014 徐州开放大学
苏ICP备05016277号-4
华亿在线
|
乐动在线
|
c7(中国)官方网站
|
MK网官方站网页版
|
乐动在线-乐动在线(中国)
|
乐鱼网页版登录入口
|
乐鱼网页版登录入口
|
开云网页版
|
拼搏在线官网登录入口
|