徐州开放大学
球友会(中国)官方网站首页
球友会(中国)官方网站概况
球友会(中国)官方网站介绍
现任领导
名师风采
校园风光
机构设置
党政部门
群团组织
教学部门
直属单位
招生就业
图书文献
图书馆网站
数字图书馆
大思政课堂
彭城银龄
部门决算公开
当前位置:
首页
部门决算公开
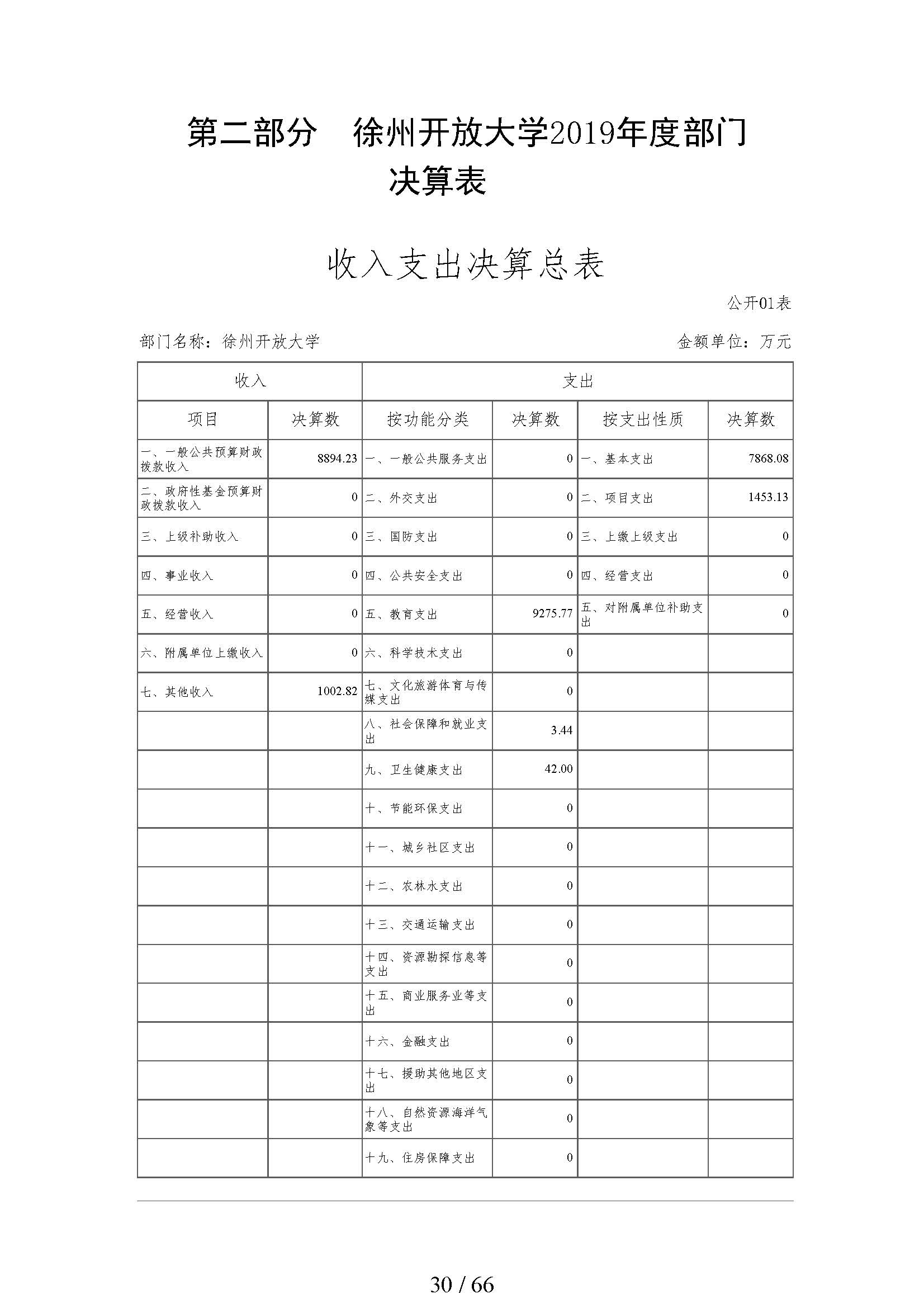
徐州开放大学2019年度部门决算公开
来源:财务处
编辑:财务处
时间:2020-08-05
浏览:
华亿在线
|
乐动在线
|
c7(中国)官方网站
|
MK网官方站网页版
|
乐动在线-乐动在线(中国)
|
乐鱼网页版登录入口
|
乐鱼网页版登录入口
|
开云网页版
|
拼搏在线官网登录入口
|